Using Single Node Configuration
Single node configuration simulates the network’s functions on a smaller scale (single node), ideal for debugging, testing, and prototype development.Single Node Mode Requirements
Single Node Mode Requirements
Ensure the 
Ensure the following configurations are set at minimum in Docker Settings -> Resources and are available for use:CPUs: 6Memory: 8GBSwap: 1 GBDisk Image Size: 64 GB
Ensure the 
Note: The image may look different if you are on a different version
VirtioFS file sharing implementation is enabled in the docker settings.

Allow the default Docker sockets to be used (requires password) is enabled in Docker Settings -> Advanced.
Starting and Stopping Node
Before launching the network commands, confirm that Docker is installed and open on your machine. To stop your local node, use the followingnpm or docker commands. Before proceeding with this operation, make sure to back up any manually created files in the working directory.
npm commands
npm commands
docker commands
docker commands
docker compose down -v; git clean -xfd; git reset --hard to stop the local node and reset it to its original state. The full list of available commands can be found here.
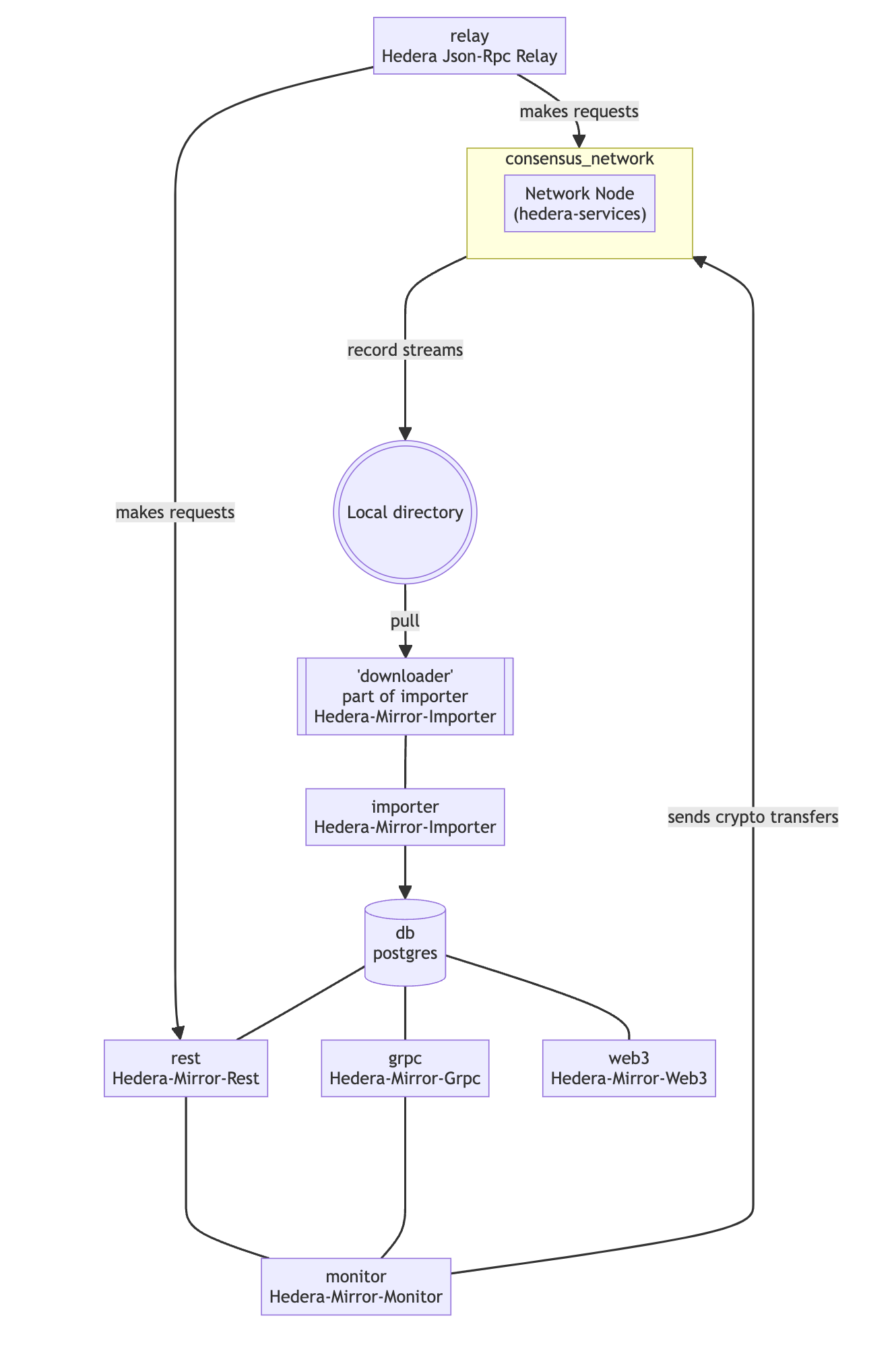
Single Node Mode Diagram
The following diagram illustrates the architecture and flow of data in single node mode.